简述:

TX6142是一款连续电感电流导通模式的降压型LED恒流驱动器芯片,用于驱动一个或多个LED灯串。

TX6142工作电压从 5.5v 到30v, 提供可调的输出电流,最大输出电流可达到1.5A。

根据不同的输入电压和外部器件,TX6142可以驱动供高达 数十瓦的LED。

TX6142内置功率开关,采用高端电流检测电路,以及兼容PWM和模拟调光的调光脚DIM。 

当DIM脚电压低于0.3v 时输出关断,进入待机状态。

TX6142内置过温保护电路,当芯片达到过温保护点进入过温保护模式,输出电流逐渐下降以提高系统可靠性。

TX6142采用专利的电路架构使得在低压差工作时输出电流无过冲,提高LED工作寿命。 

TX6142采用专利的恒流电路具有优异的负载调整率和线性调整率。

TX6142采用SOT89-5 和ESOP8 封装。

 

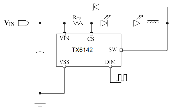
典型应用:

image.png

封装:

image.png

输入电压 :5V - 30V

输出电压 :< Vin + 0.8V

输出电流 :< 1.2A

静态电流 :320uA

开关频率:ADJ

驱动方式:内置MOS

调光:PWM /线性调光

封装:SOT-89-5 ESOP-8