28圈体育芯片典型应用-消毒(清洁)皂液机

来源:28圈体育 时间:2022-05-14

28圈体育芯片典型应用-消毒(清洁)皂液机


消毒皂液机结构图

消毒皂液机结构图


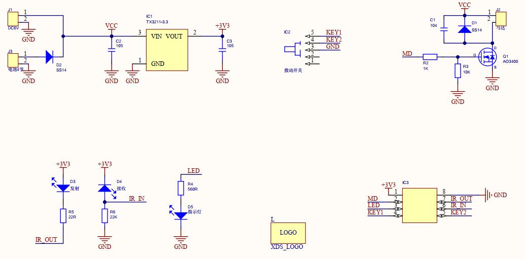
消毒皂液机电路图V1.0

消毒皂液机电路图V1.0

消毒皂液机电路图V1.0


消毒皂液机原理图

消毒皂液机原理图

功能描述:

       采用红外感应收发技术,核心采用SOP8封装微控制器(MCU),集成防干扰优化算法,自动增益调整,可在不同环境下使用,感应灵敏,并对阳光的散射或折射造成的干扰有抑制作用,避免感应失效,实现非接触使用,公共场合避免交叉传染。

       独立开关档位,可调整出液量。

技术参数:

       整机供电:4~6V(电池/外接电源);平均功耗:<0.3W;感应距离:<=10公分。